用户名
密码
注册
设为首页
加入收藏
首页
关于我们
标准建设
行业研究
会员中心
联系我们
协会动态
更多>
全国政协十四届四次会议闭幕 习近平等出席
全国政协十四届四次会议在京开幕 习近平等党和国家领导人到会祝贺
住房城乡建设部公示第二十六届中国专利奖拟推荐项目
住房城乡建设部发布关于启用建筑业企业资质等建设工程企业资质电子证书的通知
两部门:开展传统村落特色保护区建设工作
十部门:进一步加强养老机构安全管理,17项举措公布
住房城乡建设部召开2026年部直属机关党建暨党风廉政建设工作会议
城博会、住博会、好房子科技展在北京同期开幕,我会会长李礼平出席城博会开幕见面会并发言
通知公告
更多>
关于团体标准工作委员会2025第九批团体标准立项的批复
关于《建筑工程施工组织优化和管理技术规范》等五项团体标准征求意见的函
关于《基于大数据的工程物资采购与供应链管理规范》团体标准征求意见的函
关于《BIM设计协同管理技术规范》等六项团体标准征求意见的函
关于《市政道路路面检测评价技术规范》等九项团体标准征求意见的函
关于团体标准工作委员会2025第八批团体标准立项的批复
关于《高层建筑工程施工安全风险防控规范》等三项团体标准征求意见的函
关于《煤质乙酸乙烯合成用触媒载体颗粒活性炭》团体标准征求意见的函
当前位置 :
通知公告
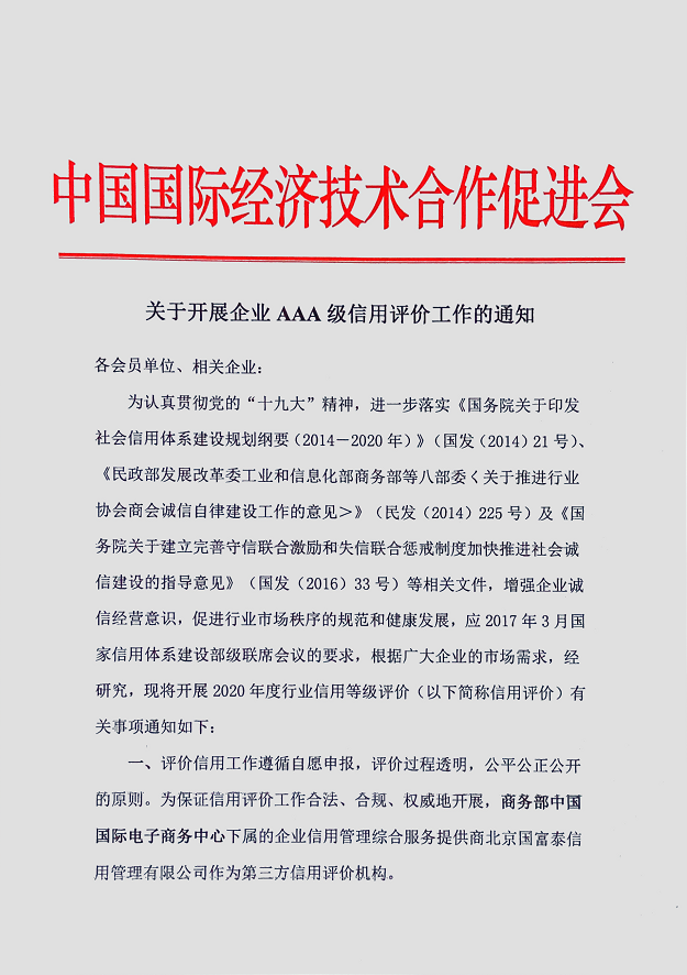
关于开展企业AAA级信用评价工作的通知
2020-03-04
来源:本站
相关新闻
关于团体标准工作委员会2025第九批团体标准立项的批复
2025-12-23
关于《输配电工程建设施工安全风险管理规范》等十项团体标准征求意见的函
2025-05-28
关于《BIM设计协同管理技术规范》等六项团体标准征求意见的函
2025-12-26
关于印发《住房和城乡建设部工程质量安全监管司2017年工作要点》的通知
2017-03-20
关于《建筑智能化弱电系统集成技术要求》等九项团体标准征求意见的函
2025-07-22
关于开展工程监理企业AAA级信用评价工作的通知
2021-07-28
版权声明
-
意见建议
-
合作加盟
-
免责条款
-
联系我们
地址:北京市海淀区三里河路建设部建材南新楼 邮政编码:100081 电话:010-57745908
版权所有:中关村奥森园绿色建筑创新技术联盟标准化工作委员会
京ICP备17061392号-1