
党的二十大报告在“构建高水平的社会主义市场经济体制”时提出,构建全国统一大市场,深化要素市场化改革,建设高标准市场体系。社会信用制度作为市场经济基础制度的重要组成部分,是建立全国统一大市场的基础制度,是优化营商环境根本保障。近日,《中华人民共和国社会信用体系建设法(向社会公开征求意见稿)》(以下简称“社会信用体系建设法”)正式向社会公开。该法是社会信用体系建设的综合性、基础性法律,加快推进立法进程,推动社会信用体系建设全面纳入法治轨道,意义重大、影响深远。
一、社会信用体系建设法立法意义重大
有中国特色的社会信用体系建设迄今已经走过了20多年的发展历程。这些年,党中央、国务院高度重视社会信用体系建设,出台了一系列促进社会信用体系建设的法律法规和政策性文件,取得了显著成效,全社会信用建设意识也明显增强。加快推进全国性的社会信用立法是实现社会信用体系建设高质量发展的基础性工作,也是时代发展的必然要求。
(一)推动社会信用体系建设法立法工作是构建高水平社会主义市场经济体制的必然要求。党的二十大报告提出,构建全国统一大市场,深化要素市场化改革,建设高标准市场体系,强调要完善社会信用这一市场经济基础制度。加快推进社会信用立法是健全统一的社会信用制度的核心内容。社会信用体系是符合中国国情、具有中国特色,经过实践和理论双重考验的重要制度,在长期实践过程中形成了信用监管、信用奖惩等一系列成熟举措,有力支撑资源配置优化和良好营商环境构建,需要进一步加快将这些经验举措上升为法律法规。推动社会信用体系建设法立法工作有助于推动社会信用体系建设全面纳入法治轨道,有利于规范完善各领域各环节信用措施,切实保护各类主体合法权益,为社会信用体系建设高质量发展提供坚实的法治保障。
(二)推动社会信用体系建设法立法工作是完善社会治理体系的必然要求。党的二十大报告对新时代下完善社会治理体系提出系统性的论述,强调共建共治共享的新时代社会治理格局和建设人人有责、人人尽责、人人享有的社会治理共同体的基本目标。完善社会治理体系需要实现治理理念、治理主体、治理方式的全面变革,创新具有鲜明数字化智能化特征的治理手段。社会信用立法能够规范和引领社会信用体系建设,促进信用理念、信用制度、信用手段深刻融入到社会治理的方方面面,助推国家治理体系和治理能力现代化。
(三)推动社会信用体系建设法立法工作是健全诚信建设长效机制的必然要求。党的二十大报告指出,“弘扬诚信文化,健全诚信建设长效机制”。提高社会信用体系建设法治化、规范化水平是推动社会信用体系高质量发展的基本保障。长期以来,社会信用立法工作滞后于社会信用体系建设进程,各行业、各领域、各地区的信用手段和信用创新大多处于无法可依的尴尬局面,信用承诺、信用评价、信用分级分类监管、信用激励惩戒、信用修复等重要基础性制度缺少法律依据问题尤为突出。加快推进社会信用法治化建设,出台信用综合性、基础性法律是诚信建设长效机制的内在逻辑。要加快推进社会信用体系建设法的立法进程,推动诚信理念上升为制度规范,确保信用建设有法可依、有章可循。
二、社会信用体系建设法具备坚实立法基础
“十三五”以来,社会信用法治化建设取得突出成效,信用已成为法治建设的重要内容。据不完全统计,截至2023年1月,已有53部法律、71部行政法规专门写入了信用条款。信用立法在地方实践中取得突出成果,上海、浙江、广东等36个省(区、市)、地级市先后出台地方性法规。加快推进社会信用立法工作已逐步形成普遍的立法共识。
(一)现行法律和行政法规设列信用条款的情况
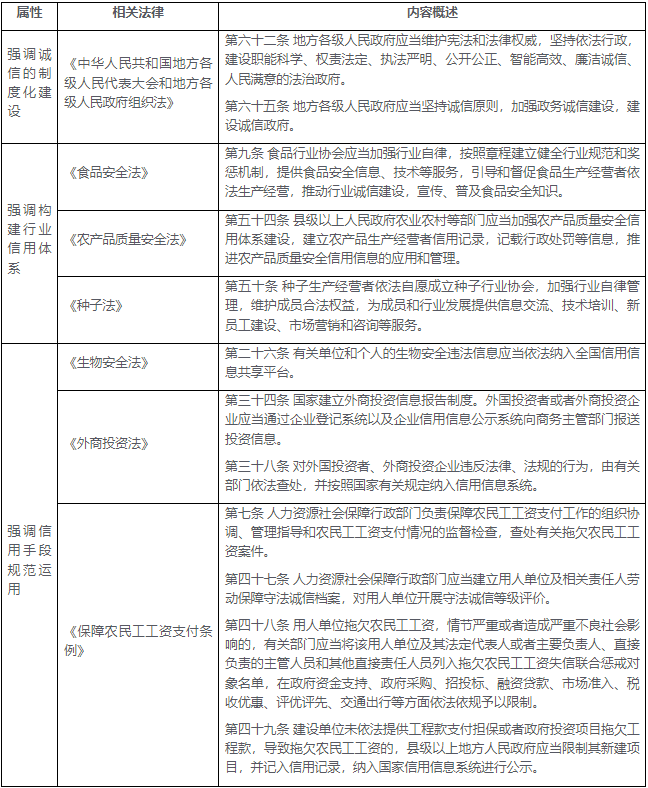
信用理念和信用制度已逐步深入至我国现行各类法律和行政法规中。据不完全统计,已有53部法律、71部行政法规专门设列信用条款,主要集中在民法商法、行政法和经济法中。涵盖对诚信建设的原则性规定、强调对行业信用信息的归集共享和信用平台建设、建立信用档案信用评价等信用监管机制、实施信用奖惩等信用手段、规范金融信用建设等主要内容。归纳起来,主要具有以下特征。
一是强调诚信的制度化建设。如《组织法》《中华人民共和国特种设备安全法》《科学技术进步法》等宪法相关法、社会法、行政法及《优化营商环境条例》《地图管理条例》等行政法规中有具体体现,强调政府部门或市场主体要坚持诚信原则,加强政务诚信或商务诚信建设,强化自身诚信意识,并将其落实在日常政务工作或市场运营中。此类信用条款更多强调的是诚信原则,并无具体可实施的内容。
二是强调构建行业信用体系。如《食品安全法》《药品管理法》《疫苗管理法》等行政法和《农产品质量安全法》《种子法》等经济法明确要求所管辖的市场主体需建构完善的行业信用自律或管理体系,要求行业协会商会等行业自律主体有责任引导或督促会员企业依法依规开展经营活动。在条款中比较明确要求相关监管部门需要建立市场主体信用记录或信用档案等机制,强调要做好“双公示”信息的公示,依法依规实施信用奖惩等。
三是强调信用手段规范运用。目前设列信用条款的现行法律和行政法规均将信用手段作为推动行业领域健康规范发展的重要举措加以立法规范。在民法商法、行政法、经济法、社会法等各类法律中,涵盖诸如建立信用信息管理系统、建立主体信用记录和信用档案、依法依规实施信用奖惩等,或在金融领域中如《外商投资法》《征信业管理条例》等则对征信、信用评价等具体信用产品做出明确规范。
表1我国设列信用条款的法律情况一览

(二)我国地方信用立法的基本情况
地方信用立法始于2011年《陕西省公共信用信息条例》,2017年,上海市在全国范围内首创《上海市社会信用条例》,实现全国综合性信用立法“从零到有”的突破,为后来全国各地实施信用立法提供法律框架、基本内容、核心条款等有益借鉴,具有很强的现实意义。截至2023年1月,已有36个省(区、市)、地级市出台信用地方性法规,并有部分省份已进入人大立法程序,地方信用立法已然成为各地社会信用体系建设高质量发展的重点工程。
表2目前我国已出台的地方信用法规(按时间先后排序)

当前,我国地方信用立法实践主要存在“小法”和“折中”两种立法模式。“小法”立法模式是指对微观领域如经济、金融领域的信用行为进行法律规制,强调信用的可量化性,认为仅需规制私权利主体履约方面的经济信用。目前《征信业管理条例》和地方的“信用信息管理条例”均为该模式。“折中”立法模式是指对私权利主体和公权力主体的履约和守法等信用行为进行规制,强调要调整私权利主体的信用问题,对公权力主体的诚信问题仅做基于价值观层面的原则性规定。目前,各地“社会信用条例”均为该立法模式。总体来看,各地信用立法可分为采用“小法”立法模式的湖北、河北“社会信用信息(管理)条例”和陕西、浙江“公共信用信息(管理)条例”,采用“折中”立法模式的上海、河南、天津、山东“社会信用条例”。随着社会信用体系建设高质量发展逐步深化,信用立法更加强调基础性、综合性立法,已有17省10市出台社会信用条例,确保社会信用信息处理和使用、信用激励与约束的规则、信用主体权益保护措施、信用服务行业促进与发展、社会信用环境建设等信用工作有法可依。
表3地方信用立法模式比较

三、社会信用体系建设法的立法探索
2022年11月14日,国家发展改革委首次向全社会发布社会信用体系建设法的征求意见稿,这是国家层面信用立法的蓝本,也是解决长期以来困扰政府、行业、社会、学界等各行业、各领域信用建设“无法可依”尴尬现状的积极尝试。该立法稿共计11章111条,涉及政务、商务、社会、司法领域信用建设、信用信息管理、征信业发展与管理、信用奖惩、信用主体权益保护等内容,为各地方信用建设主管部门和各领域行业主管单位开展社会信用体系建设提供了切实的法律依据。
(一)社会信用体系建设实现依法依规。社会信用体系建设法在第一章总则中明确设列“立法目的”“适用范围”“政府职责”“管理部门”等条款,明确社会信用体系建设的目的是创新社会治理、优化营商环境、规范社会主义市场经济秩序、提升诚信意识、弘扬社会主义核心价值观和健全覆盖全社会的征信体系,强调在中华人民共和国境内推进社会信用体系建设相关活动均受到该法的规制。厘清社会信用体系建设的主要牵头单位和应承担的相关职责。解决了地方信用建设过程中,建设目的不统一、建设内容缺依据、牵头单位不明确、主要职责不清晰等问题。
(二)解决政商社司长期无规可循问题。社会信用体系建设法首次在全国范围内系统性对社会信用体系建设的四大重点领域,即政务诚信、商务诚信、社会诚信、司法公信的信用建设进行规制,明确了总体要求和主要领域、主要人群信用建设的基本内容。对在实践中存在诸多疑虑的政务诚信考核和司法人员诚信档案等内容进行规范,对安全生产、商贸流通、金融税务、工程交通、进出口贸易、劳动保障、医疗卫生、科研管理、文化旅游、生态环境等社会各界均高度关注的信用建设关键领域的建设主体、建设内容进行规范,对提高全社会信用建设意识,实现以应用促发展,创新信用手段提供充分的法律依据,解决长期以来四大领域诚信建设没有法律依据问题。
(三)推动信用信息互通共享加速实现。信用信息归集共享是社会信用体系建设的“硬基础”,在过往实践中只能以《征信业管理条例》《数据安全法》等法律为依据。社会信用体系建设法首次系统性规范了信用信息共享这一关键问题,在总则中对信用信息共享加以明确,厘清了信用信息的范围和分类,准确赋予了公共信用信息的定义,细化了市场主体和自然人的信用信息处理、保存等实施细则,创新对公共信用评价的实施、公共信用信息共享平台管理进行规范。为政府部门、市场主体在归集、共享和使用信用信息提供了操作规范,解决数据标准不统一、数据质量不一致、数据治理难度大等问题。
(四)确保信用产业加速创新健康发展。社会信用体系建设的加速推进使信用服务产业得到飞速发展,近些年从事非金融业务、以信用大数据技术为核心的第三方信用服务机构不断涌现,如从事企业征信的企查查、天眼查等,对传统的“牌照制”监管形成了巨大挑战,行业出现监管空白,“不愿管、管不到”问题比较突出。社会信用体系建设法实现了与《征信业管理条例》有效衔接,对非金融领域以外的市场主体从事信息采集、实施信用评分和信用评级、开展信用调查和信用咨询业务进行定义和规范,首次提出了“征信业务要求”等技术规则,实现征信业务的标准管理、自律管理和安全管理,对完善各类信用服务行业监管机制,实现全行业主体、全业务类别的覆盖起到关键性作用。
(五)促进信用奖惩机制规范使用。信用奖惩是推动社会信用体系建设落地的重要抓手,也是饱受舆论争议的重要内容,主要表现在有些部门或地方奖惩边界不清、措施不明、制度泛化等方面。社会信用体系建设法明确了信用奖惩制度实施的法律目的,规范了基本的奖惩措施,鼓励市场主体在信用服务、融资授信、招标投标、商务合作等方面创新奖惩手段。明确严重失信主体名单管理制度,要求各行业、各地区要出台相关制度对名单的列入标准、移出条件、不利影响、救济途径和相关程序等内容进行规范,确保信用奖惩在行政、市场等领域实现规范运作、健康发展。
(六)实现信用主体权益保护有效运行。保护信用主体的合法权益是社会信用立法的立法目的之一,但在实践中主体权益类别不明确、缺少可以实际操作的实施细则等问题比较突出,直接影响了个人信用体系建设的进程。社会信用体系建设法首次对信用信息主体的知情权、查询权、异议权、修复权、投诉和复议诉讼权进行规范,并细化了权益保护的具体操作规则,为地方或行业根据自身情况条件完善信用主体权益保护的实施办法提供了切实的法律依据。
四、用高质量的社会信用立法保障社会信用体系建设行稳致远
历经多年立法进程,社会信用立法从最初的“社会信用法”逐步演化为“社会信用体系建设法”,凝结了全社会的智慧结晶。建议加快推动社会信用体系建设法纳入十四届全国人大的立法规划,共同推动社会信用体系建设法治化、规范化建设落深落实。
(一)加快社会信用体系建设法的立法进程。社会信用体系建设法公开征求意见以来,社会各界反响热烈。该法出现将解决政府、市场、学界等方面长期呼吁的“加快完善社会信用立法,解决信用建设无法可依”问题。建议抓紧把握时机,加快社会信用体系建设法的意见征求进程,组织专门力量评估社会意见,加快完善意见征求稿。加强与全国人大财经委员会的沟通协调,统一立法共识,共同推动社会信用体系建设法进入立法规划一类项目。
(二)探索信用信息向市场合法合理开放。公共信用信息的重要性越来越得到市场的普遍关注,成为信用评分、信用评级、信用监测等信用业务重要的数据基础。当前,各类信用服务机构对公共信用信息的需求正在逐步加大。建议逐步探索公共信用信息向市场开放内容,明确责任主体和基本程序,确保市场主体合法获取公共信用信息资源。探索信用信息交易市场建设内容,促进信用信息合法流通,保障信用主体的合法权益。
(三)强化对信用服务机构的源头管理。随着信用大数据产业快速发展,信用服务的业态正在不断演进,以征信业、信用评级业简单概括产业类别已显得不合时宜,传统的信用服务产业业务监管不符合当前产业的发展趋势。因此,在促进信用服务产业发展的同时要注重源头监管,强化对信用服务机构的数据处理的管控。因此,要强调信用服务机构在数据处理和使用过程中的义务与责任,鼓励监管部门建立数据使用的风险监测机制。